新闻资讯 基金投资中如何看待基金分红再投资? 在基金投资过程中,基金分红再投资是一个值得投资者深入思考的问题。基金分红是指基金将收益的一部分以现金方式派发给基金投资人,而分红再投资则是将分红所得的现金自动转为基金份额,继续投资该基金。从长期投资的角度来看,分红再... 2025-12-029647 阅读964 评论高山流水
新闻资讯 基金投资中基金净值波动正常吗? 在基金投资过程中,投资者常常会关注基金净值的变化。那么,基金净值出现波动究竟是不是正常现象呢?答案是肯定的,基金净值波动是一种正常且普遍的情况,下面从多个方面来进行分析。从市场环境来看,基金的投资标的主要包括股票、债... 2025-12-022407 阅读240 评论高山流水
新闻资讯 通胀期黄金投资占比建议多少? 在通胀时期,投资者往往会寻求能够保值增值的资产,黄金作为一种传统的避险资产,备受关注。那么在通胀环境下,黄金投资占个人资产的合理比例究竟应该是多少呢?这需要综合多方面因素来考量。首先,我们要了解通胀对黄金价格的影响机... 2025-12-024957 阅读495 评论高山流水
新闻资讯 银行大额存单和普通存款有何区别? 在银行的众多存款产品中,大额存单和普通存款是较为常见的两种。它们虽然都属于银行存款的范畴,但在多个方面存在明显的区别。从收益情况来看,大额存单的利率通常要高于普通存款。银行会根据市场情况和自身资金需求来设定利率,大额... 2025-12-026897 阅读689 评论高山流水
新闻资讯 基金投资中如何判断基金经理能力? 在基金投资里,基金经理的能力对基金的业绩表现起着关键作用。那么,怎样判断基金经理的能力呢?可以从以下几个方面入手。首先,考察基金经理的从业经验。一般来说,从业时间较长的基金经理经历过不同的市场周期,积累了丰富的投资经... 2025-12-022788 阅读278 评论高山流水
新闻资讯 哪些期货品种适合长期交易? 在期货投资中,选择适合长期交易的品种至关重要,这不仅关系到投资的稳定性,还影响着最终的收益。以下为您介绍一些适合长期交易的期货品种。首先是黄金期货。黄金具有避险和保值的特性,其价格走势受全球经济形势、地缘政治、通货膨... 2025-12-026727 阅读672 评论高山流水
新闻资讯 基金投资中如何看待基金规模变化? 在基金投资过程中,基金规模的变化是一个重要的参考指标,它能折射出基金的运营状况和市场对其的认可度,投资者需要理性且全面地看待这一变化。基金规模的增长通常意味着投资者对该基金的信心提升。当基金业绩表现出色时,会吸引更多... 2025-12-023138 阅读313 评论高山流水
新闻资讯 辽宁372名运动员在全国第十二届残疾人运动会竞逐佳绩 沈阳12月2日电 (记者 韩宏)记者12月1日从辽宁省残联获悉,全国第十二届残疾人运动会暨第九届特殊奥林匹克运动会辽宁代表团组建,辽宁省组建543人代表团,有372名运动员将参加竞技体育、大众和特奥体育共38个大项的角逐。部分提前完赛项目已斩获佳绩,为代表团打响开门红。本届残特奥会将于12月8日至15日在粤港澳大湾区(广东、香港、澳门)举行。辽宁残疾人体育事业依托优越的人才培养体系与广泛的群众基础 2025-12-028048 阅读804 评论高山流水
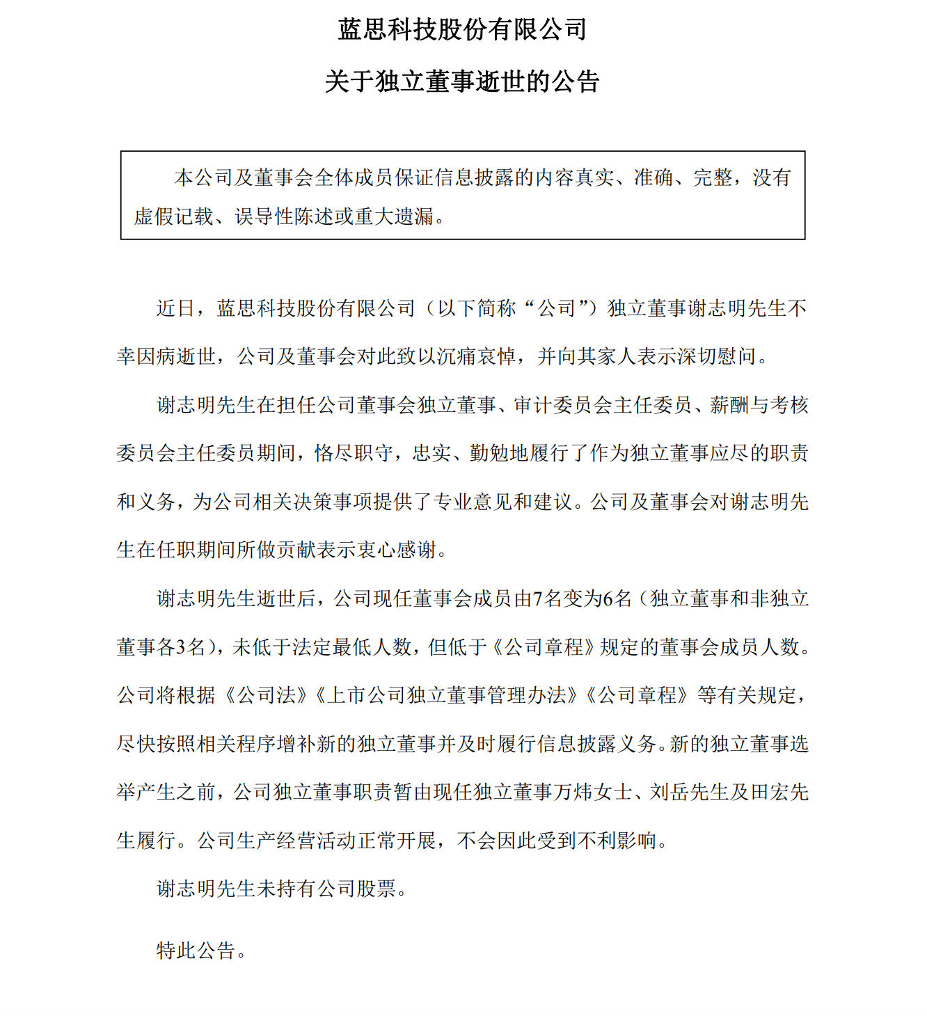
新闻资讯 千亿“果链”龙头蓝思科技独董病逝,年仅53岁 登录新浪财经APP搜索【信披】查看更多考评等级炒股就看金麒麟分析师研报,权威,专业,及时,全面,助您挖掘潜力主题机会!12月1日晚间,千亿市值“果链”龙头蓝思科技(300433.SZ)发布公告称,公司独立董... 2025-12-026108 阅读610 评论高山流水
新闻资讯 汽车操控性与悬挂系统有关联吗? 在汽车性能的诸多方面中,操控性是一个备受关注的指标,它直接影响着驾驶者的驾驶体验和行车安全。而汽车的悬挂系统,作为汽车底盘的重要组成部分,与操控性之间存在着紧密的关联。悬挂系统的主要作用是连接车身和车轮,它能够缓冲路... 2025-12-027178 阅读717 评论高山流水