登录新浪财经APP 搜索【信披】查看更多考评等级

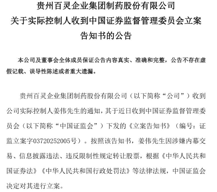
红星资本局12月3日消息,今日晚间,贵州百灵(维权)(002424.SZ)公告,公司实际控制人姜伟近日收到证监会立案告知书,因涉嫌内幕交易、信息披露违法、违反限制性规定转让股票,证监会决定对其进行立案。
贵州百灵称,本次立案系对姜伟个人的调查,与公司日常经营无关,不会影响上市公司及子公司生产经营。姜伟将配合证监会的调查工作,公司将持续关注进展并及时履行信息披露义务。

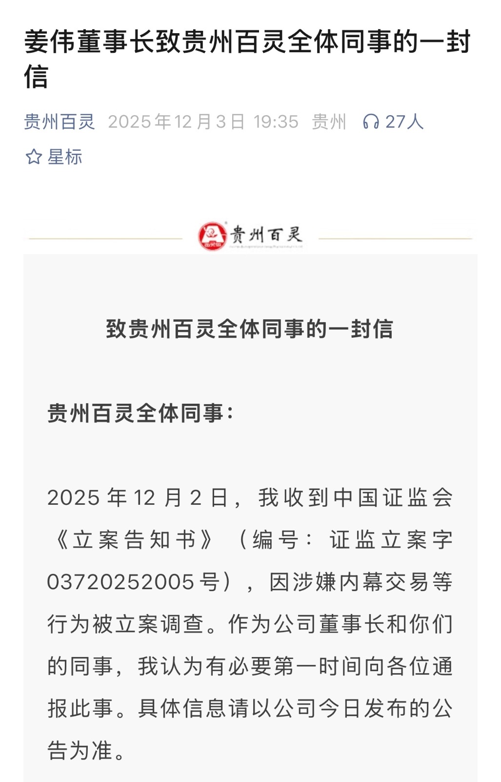
今日晚间,“贵州百灵”微信公众号同步发布了董事长姜伟致全体同事的一封信。姜伟在信中称,他将全力配合证监会的调查工作,并坚信监管部门会依法依规、客观公正地查明事实,给出公正结论。
姜伟表示,实践中,经调查确无问题的情况亦非少数,请各位同事保持冷静,不必过度担忧。

姜伟提到:“最近几年,贵州百灵和我个人非议不断。2024年上半年,公司股票被ST处理;2025年公司完成摘帽,各方面发展重回正轨,我作为公司控股股东却又遭到华创证券无理巨额起诉……我有一个强烈的感觉:似乎矛头开始转向了我个人。”
他还表示,目前,贵州百灵一切运营井然有序,发展态势稳健。
红星资本局注意到,2024年11月,贵州百灵因涉嫌信息披露违法违规,被证监会立案调查,目前调查结果尚未公布。
公开信息显示,贵州百灵创立于1999年,是一家集苗药研发、生产、销售于一体的医药企业,其银丹心脑通软胶囊、维C银翘片、小儿柴桂退热颗粒等产品在市场上具有较高的知名度。
贵州百灵2024年年报显示,姜伟,64岁,1982年毕业于贵阳中医学院药学系,大学文化,高级工程师。其历任安顺制药厂厂长、贵州百灵制药有限公司董事长、贵州百灵企业集团制药有限公司董事长、贵州百灵企业集团制药股份有限公司董事长。姜伟2007年12月25日至今担任贵州百灵董事长,2024年12月13日至今,代行董事会秘书职责。
最新财报显示,2025年前三季度,贵州百灵营业收入为21.02亿元,同比下降24.28%;归母净利润为0.57亿元,同比下降35.6%。
(文章来源:红星资本局)