中国燃气与亿纬锂能达成储能、绿色能源战略合作 携手开拓海外市场 12月2日,中国燃气(00384.HK)与亿纬锂能(维权)(300014)在亿纬锂能仲恺总部举行战略合作签约仪式。双方将携手在储能技术创新、生物质技术、绿色清洁能源应用等领域深耕布局,助力“双碳”目标落地。中国燃气... 2025-12-0321115 阅读211 评论高山流水
新闻资讯 斥资18亿元控股君亭酒店,湖北文旅打什么算盘? 21世纪经济报道记者高江虹12月2日晚,停牌多时的君亭酒店,以一则公告揭晓了市场猜测多时的悬念:湖北文化旅游集团有限公司将以“协议转让+要约收购”的组合方式,耗资约18亿元拿下公司控股权。这意味着,交易完成后,湖... 2025-12-0358914 阅读589 评论高山流水
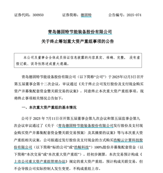
新闻资讯 300950,重大重组终止!近1个多月暴跌44% 炒股就看金麒麟分析师研报,权威,专业,及时,全面,助您挖掘潜力主题机会!来源:中国基金报【导读】德固特宣布终止筹划重大资产重组,10月14日以来暴跌近44%中国基金报记者忆山12月3日,德固特发布公告称,公... 2025-12-0370014 阅读700 评论高山流水
李强:把城市更新和消除安全隐患、稳楼市等工作结合起来 观点网讯:12月3日,国务院以“深入推进以人为本的新型城镇化,着力构建城乡融合发展新格局”为主题,进行第十七次专题学习。国务院总理李强在主持学习时强调,要认真学习贯彻习近平总书记和党中央关于深入实施新型城镇化战略的... 2025-12-0364014 阅读640 评论高山流水
新闻资讯 国铁集团郑州局开行首列豫北“公铁海”联运专列 郑州12月3日电 (刘鹏 杨震)记者3日从中国铁路郑州局集团有限公司(以下简称“国铁集团郑州局”)获悉,当日,首趟满载55个40英尺集装箱轮胎的28198次专列从国铁集团郑州局月山站启程,发往青岛港,标志着豫北“公铁海”联运专列正式开行,此举不仅打通了豫北多式联运的新通道,还将为区域经济发展注入新活力。近年来,国铁集团郑州局依托月山站地处新月、太焦等四条铁路干线交会处的区位优势,着力破解焦作地区外 2025-12-0332714 阅读327 评论高山流水
新闻资讯 全国大健康智能机器人创新创业大赛在重庆璧山举行 重庆12月3日电(景诗雁)2025首届“重庆生命科技城”全国大健康智能机器人创新创业大赛决赛暨产业嘉年华3日在重庆璧山举行。本次大赛集“赛、会、展、洽”于一体,通过前沿路演、高端论坛、专题展览及签约合作等环节,搭建了一个集技术交流、成果展示与产业合作于一体的平台,吸引全国超200个优质项目报名。最终,下肢康复外骨骼项目获得一等奖。为推动赛事成果转化与产业落地,活动现场开展了重庆生命科技城招商引资主 2025-12-0368314 阅读683 评论高山流水
新闻资讯 PPA亚洲职业匹克球巡回赛杭州公开赛启幕 杭州12月3日电(张煜欢)12月3日晚,PPA(职业匹克球协会)亚洲职业匹克球巡回赛(活力临平)杭州公开赛在杭州临平体育中心揭幕,这是该项世界顶级匹克球赛事在中国内地的首站,吸引来自17个国家和地区的151名职业选手参赛,标志着匹克球这一新兴运动在中国进入专业化、国际化的新阶段。中国网球协会副秘书长孙文兵在开幕式上表示,匹克球作为一项融合网球、羽毛球、乒乓球特质的新兴运动,正以其独特魅力风靡全球, 2025-12-0357515 阅读575 评论高山流水
海南自贸港推进口岸智慧化建设 “一次过检”助力高效通关 海口12月3日电 (姜淳 程博昊)海南自贸港即将启动全岛封关运作,加速推进口岸智慧化建设。海口海关3日介绍,其所属三亚机场海关“一次过检”监管通关模式落地实施一周年以来,实现监管效能与通关效率双提升。三亚机场海关作为全岛首批实现“海关+安检”融合查验的空港口岸,在“一次过检”模式下共计监管出境托运行李39.4万件,为48.4万名出境旅客提供高效便捷通关服务。“一次过检”监管通关模式的核心在于“一机 2025-12-0364514 阅读645 评论高山流水
广西打掉重金属行业领域涉黑恶组织10个 南宁12月3日电 (林浩 陈秋霞)12月3日,广西壮族自治区扫黑除恶斗争领导小组副组长、办公室主任李玉振介绍,今年以来,广西部署开展打击涉重金属环境污染和非法采矿领域黑恶犯罪三年专项行动,打掉重金属行业领域涉黑恶组织10个,抓获犯罪嫌疑人295人,查扣涉案资产3630多万元。当天,广西壮族自治区人民政府新闻办公室在南宁举行2025年广西常态化扫黑除恶斗争新闻发布会。李玉振在会上介绍,今年以来,广西 2025-12-0356215 阅读562 评论高山流水
马克龙访华,为何去成都? 中新社北京12月3日电 (记者 张素)法国总统马克龙3日抵达北京,开启其任内第四次访华行程。2024年中法建交一甲子,中国国家主席习近平对法国进行了历史性国事访问。作为回访,马克龙此行既是高层互动的延续,更是两国加强沟通、推动合作的契机。法国总统府公布的日程显示,马克龙此访为期三天,除北京行程外,还要“去成都走一走”。到中国各地走一走、看一看,越来越成为外国国家元首、政府首脑的访华必选项。此次马克 2025-12-0341614 阅读416 评论高山流水