新闻资讯 跨年演唱会改“个人战”?汪苏泷、周深等近20位艺人同天开唱,卫视还好吗? (来源:北京商报)据北京商报记者不完全统计,12月31日晚,王源、汪苏泷、周深、张杰等近20位艺人会在不同城市举办个人跨年演唱会,更不乏艺人连开2—3天。北京商报记者丨赵天舒进入12月,跨年演唱会的流量争夺也... 2025-12-0437113 阅读371 评论高山流水
新闻资讯 黄仁勋与特朗普讨论芯片出口管制,抨击美国各州“各自为政”的AI监管 英伟达(NVDA)首席执行官黄仁勋表示,他于周三会见了美国总统特朗普,两人讨论了芯片出口限制问题。此前,美国立法者正考虑一项提案,拟限制向一些国家出口先进人工智能芯片。黄仁勋在国会山对记者表示:“我已多次说过,我... 2025-12-0435712 阅读357 评论高山流水
箭啸长空,星耀华夏!千亿市场释放,创新动能集聚,商业航天铸就太空发展新引擎 (来源:淘金ETF)1. 三安光电(600703)总部位于湖北武汉,是国内光电领域的龙头企业,在商业航天赛道中聚焦卫星、火箭相关电子器件的研发与供应,其核心光电技术可适配航天装备的精密电子系统需求。同时叠加半导体... 2025-12-0476414 阅读764 评论高山流水
新闻资讯 sortino指标选出的牛基2--大成高鑫(刘旭),如何定义基金经理的“好”? 我们继续索提诺比率选牛基的系列,我们从这一指标出发,结合基金经理及其投资策略的稳定性,筛选出五只在三年期内表现优异的股票型基金:创金合信文娱媒体、大成高鑫、鹏华优选价值、富国文体健康、诺安先进制造。上篇文章介绍... 2025-12-0434813 阅读348 评论高山流水
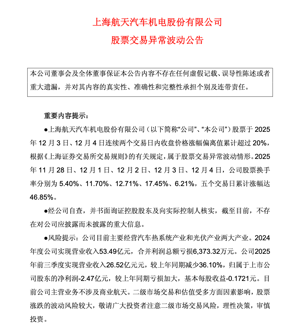
新闻资讯 “5天3板”后,公司紧急回应! 12月4日,商业航天概念板块再度走强,其中,上海航天汽车机电股份有限公司(以下简称“航天机电”)在11月28日至12月4日期间走出“5天3板”(11月28日、12月3日、12月4日涨停),引发市场关注。12月4日晚... 2025-12-0472912 阅读729 评论高山流水
新闻资讯 报告:华为2026年将占据中国AI芯片市场50%份额 根据全球知名股权研究公司BernsteinResearch的最新报告,华为在人工智能(AI)芯片领域的持续投入预计将在2026年迎来显著回报。报告预测,到2026年,华为将占据中国AI芯片市场50%的份额,成为该... 2025-12-0427912 阅读279 评论高山流水
新闻资讯 新信号!中央经济工作会议前夕国务院再提“稳楼市” 来源:@华夏时报微博华夏时报记者刘诗萌北京报道“稳楼市”的提法,在一年一度的中央经济工作会议前夕,再度出现在高层会议的表述中。12月3日,国务院以“深入推进以人为本的新型城镇化,着力构建城乡融合发展新格局... 2025-12-0412314 阅读123 评论高山流水
新闻资讯 PGIM警告:即便哈塞特执掌美联储,也没能力按特朗普意愿“快速降息” 来源:华尔街见闻近日,PGIM固定收益公司的联席首席投资官GregoryPeters在接受媒体采访时警告称,即便现任白宫国家经济委员会主任哈赛特最终被任命为下一届美联储主席,他可能也没有能力实现特朗普所希望的快速... 2025-12-0431413 阅读314 评论高山流水
新闻资讯 海泰发布|喜报!海泰BPO软件产业园智慧园区项目入选2025年天津市5G工厂名录 (来源:海泰控股集团)近日,市工业和信息化局、市通信管理局联合公布2025年天津市5G工厂名单。经多轮严格遴选,海泰BPO软件产业园智慧园区项目成功入选,跻身全市8家5G工厂行列,彰显了海泰控股集团在智慧园区建设... 2025-12-0445312 阅读453 评论高山流水
新闻资讯 范波在常熟调研促进民营经济高质量发展工作 12月3日,苏州市委书记范波在常熟调研促进民营经济高质量发展工作。他强调,要深入学习贯彻党的二十届四中全会精神和习近平总书记关于民营经济发展的重要论述,认真落实省委十四届十次全会部署要求,坚持和落实“两个毫不动摇”... 2025-12-0422912 阅读229 评论高山流水