新闻资讯 欧美同学会“双创”大赛侧记:“栽下梧桐树,引得凤凰来”如何实现 杭州11月29日电(记者 朱延静)杭州萧山国际机场4号航站楼人来人往,各式各样的AI企业广告占据了大幅平面。而在距离此处15分钟车程的欧美同学会海归小镇(杭州·数字医药),欧美同学会第四届“双创”大赛正如火如荼举行……从留学报国,到科技报国。从芯片研发到卫星通信,从创新药开发到高端装备制造……本届“双创”大赛自今年5月启动以来,共吸引了超过1900个海内外项目踊跃报名,所有项目的主要负责人或团队均 2025-11-294628 阅读462 评论高山流水
新闻资讯 乡村公益设计作品为云南和美乡村建设注入新动能 昆明11月29日电 (记者 韩帅南)29日,第二届“云南好村寨”乡村公益设计大赛活动在昆明举行。活动通过“以赛促建、设计赋能、论坛研讨”多维联动,促进设计资源与乡村需求精准对接,为推进旅居云南、探索宜居宜业和美乡村建设路径注入新动能。本届大赛以“和美村寨·旅居融合”为主题,得到社会各界的广泛关注与热情参与。大赛共评选出59件优秀获奖作品,于29日举行颁奖仪式,并同步上线“宜居农房人工智能辅助设计” 2025-11-293418 阅读341 评论高山流水
宇太能源与河北某工业玻璃龙头企业签约合作 近日,广东宇太能源与河北某工业玻璃龙头企业签约,合作利用空微子发电技术降低企业电耗。该项目由玻璃企业投资,宇太能源提供技术及设备支持,双方共同开展节能节电业务合作。该玻璃龙头企业系我国北方最大的工业玻璃厂之一,也是北... 2025-11-294257 阅读425 评论高山流水
新闻资讯 2025北京人工智能产业白皮书重磅发布,全年核心产值将超4500亿! 2025年11月29日,2025中国人工智能大会暨全国人工智能学院院长(系主任)年会在北京顺利启幕,20余位中外院士、50多位高校AI学院的院长(系主任)以及300余位产学研专家学者与人工智能领域领军企业代表集聚一堂... 2025-11-298808 阅读880 评论高山流水
生成式人工智能:是破产界的效率利剑还是挖坑神器? 2025年10月,美国阿拉巴马州杰克逊医院(JacksonHospital&Clinic)破产案中使用生成式人工智能伪造案例的闹剧终于落幕。在该案例中,债权人代理律师凯西·普雷斯通(CassiePr... 2025-11-297437 阅读743 评论高山流水
新闻资讯 2025第三届上海国际「提示未来」AIGC大赛圆满收官, 共筑嘉定科技艺术新高地 历经两个月的征集与创意碰撞,在上海市嘉定区委宣传部、区经委、区科委等多部门指导下,由嘉定区南翔镇人民政府主办的2025第三届上海国际「提示未来」AIGC大赛于11月28日在上海市嘉定区南翔温德姆酒店举行颁奖典礼,正式... 2025-11-291738 阅读173 评论高山流水
心系香江 高效驰援:中信银行北京分行畅通香港赈灾捐款“爱心通道” 香港大埔宏福苑的火灾,牵动无数人的心弦,支援香港共渡难关是社会各界的共同心愿。中国人民银行宏观审慎管理局11月28日发布《关于开通跨境人民币捐赠绿色通道的通知》,人民银行支持商业银行建立跨境人民币捐赠绿色通道。在中国... 2025-11-297547 阅读754 评论高山流水
新闻资讯 香港大埔火灾已致128人遇难,此前失踪名单中144人确认安全!仍有150人失联 央行开通跨境人民币捐赠绿色通道 每经编辑|张锦河 据央视新闻,香港特区政府29日下午召开记者会宣布,警方已完成大埔宏福苑火灾中两栋大厦的搜索,并没有发现任何遗体。两栋大厦为宏仁阁和宏道阁。香港特区政府警务处表示,截至今日下午3时,香港大埔... 2025-11-293508 阅读350 评论高山流水
新闻资讯 平陆运河带来区域格局巨变,广西“工字形”经济带呼之欲出 世纪工程平陆运河计划在明年底建成通航,这一工程将为广西开辟新的物流通道,更将重构广西区域发展空间布局,推动区域联动发展。11月28日晚,在广西壮族自治区党委新闻发布会上,广西壮族自治区党委常委、自治区常务副主席许永... 2025-11-298698 阅读869 评论高山流水
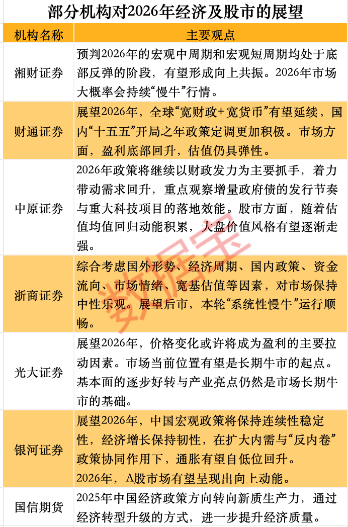
新闻资讯 24只科技潜力股出炉:估值盈利或迎双重修复(附全名单) 未来,机构仍看好科技主线。 年末,机构密集召开2026年度策略会、发布经济及大类资产展望报告,聚焦2025年走势总结、“十五五”开局宏观经济前瞻、A股投资主线及产业机遇。光大证券表示,基本面的逐步好转与... 2025-11-297828 阅读782 评论高山流水