新闻资讯 展望“十五五” | 辽宁省发布“十五五”规划建议:举全省之力发展人工智能核心产业 辽宁省发布《中共辽宁省委关于制定辽宁省国民经济和社会发展第十五个五年规划的建议》。内容来源|辽宁国资、辽宁日报中共辽宁省委关于制定辽宁省国民经济和社会发展第十五个五年规划的建议(2025年11月25日... 2025-12-014897 阅读489 评论高山流水
新闻资讯 美的揭开制造生态链“共赢密码” 当产业链升级为生态链,对于美的集团(简称“美的”)来说,意味着率先在行业构建了“共荣共生”的共赢链,对于中国制造和中国创新而言,则意味着从“一枝独秀到万马奔腾”的全球化布局和竞争序幕全面开启。早在1997年就与美的... 2025-12-013908 阅读390 评论高山流水
新闻资讯 从一粒米到大健康生态圈,这家国企“破圈密码”何在? 健康中国浪潮下,一粒米能撬动多大的想象空间?当传统粮油赛道挤满竞争者,作为“中国粮食第一股”的金健米业(600127.SH)却在悄然转身,锚定多元化、年轻化、健康化方向,短短数月,超20款新品密集落地,前三季度休闲... 2025-12-012937 阅读293 评论高山流水
新闻资讯 中共宁夏回族自治区委员会关于制定国民经济和社会发展第十五个五年规划的建议 登录新浪财经APP搜索【信披】查看更多考评等级(来源:宁夏金融工作)中国共产党宁夏回族自治区第十三届委员会第十一次全体会议认真学习贯彻党的二十届四中全会精神,坚决贯彻落实习近平总书记考察宁夏重要讲话精神,就制... 2025-12-012557 阅读255 评论高山流水
新闻资讯 “2025宜宾市百强民营企业榜单”发布!宜宾这些企业上榜→ (来源:宜宾市工商业联合会)中华民族一家亲,同心共筑中国梦近日宜宾市政务服务和非公经济发展局宜宾市工商业联合会联合发布“2025宜宾市百强民营企业榜单”一起来看具体名单↓↓↓2025年宜宾市百强民营... 2025-12-018417 阅读841 评论高山流水
新闻资讯 理财登记中心开展养老理财试点扩大工作座谈交流 登录新浪财经APP搜索【信披】查看更多考评等级来源:中国理财网近期,国家金融监督管理总局(以下简称金融监管总局)发布《关于促进养老理财业务持续健康发展的通知》(以下简称《通知》)。为落实《通知》要求,更好推动养... 2025-12-015027 阅读502 评论高山流水
新闻资讯 消息称 Amkor 将以韩国仁川松岛 K5 工厂提供英特尔 EMIB 先进封装产能 IT之家12月1日消息,全球第二大OSAT(外包封测)企业Amkor安靠在今年的英特尔代工DirectConnect大会上曾宣布与英特尔建立战略合作伙伴关系,Amkor将在其多地制造工厂采用E... 2025-12-016197 阅读619 评论高山流水
【券商聚焦】国信证券维持名创优品(09896)“优于大市”评级 指公司三季度公司收入增长全面提速 金吾财讯|国信证券研报指,名创优品(09896)单Q3实现营收57.97亿/yoy+28.2%,超出此前指引上限。经调整经营利润10.22亿/yoy+14.8%,经调整净利润7.67亿/yoy+11.7%,经调整... 2025-12-019657 阅读965 评论高山流水
新闻资讯 宁德时代、比亚迪、金发科技:民企三巨头,终于圆了院士梦 你敢信吗?民企的研发日志,同样可以对接国家最高学术殿堂。最近,2025年11月院士增选结果出炉,宁德时代、比亚迪、金发科技三位民企巨头,首席科学家一同当选了工程院院士。从动力电池的能量,到新能源汽车的驰骋,再... 2025-12-011207 阅读120 评论高山流水
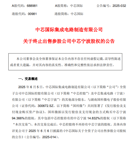
新闻资讯 近半年并购落幕,国科微为何放弃中芯宁波? 日前,国科微正式宣告终止收购中芯宁波94.366%股权交易;同日,中芯国际亦宣布终止其持有的14.832%股权出让事项。日前,国科微正式宣告终止收购中芯宁波94.366%股权交易;同日,中芯国际亦宣布终止其持有的1... 2025-12-014157 阅读415 评论高山流水