从“出口”到“出海” “新三样”企业彰显强大韧性与国际竞争力 本报记者 刘 萌 郭冀川 韩 昱作为中国制造的新名片,近年来中国企业“新三样”(即电动载人汽车、锂离子蓄电池、太阳能电池)相关产品出口势头迅猛。而从外贸整体情况看,今年4月份,外部环境发生急剧变化,外贸压力加大。但... 2025-05-2057831 阅读578 评论高山流水
新闻资讯 澳门三肖三码精准100_避免夸张陈述 在当今这个信息爆炸的时代,我们经常会接触到一些夸张的陈述,这些陈述可能来自媒体、广告或是个人言论,它们往往为了吸引注意力、夸大事实或是传递某种情绪而故意过度渲染,为了避免夸张陈述,我们需要学会如何辨别和接受事实,而不是被表面的修饰所迷惑。我们需要明白夸张陈述的本质,夸张陈述通常指的是在描述事物时,为了强调某种特征或效果,而对事实进行夸大处理,这种处理可能包括对数量的放大、对时间跨度的缩短、对效果的 2025-05-2062230 阅读622 评论高山流水
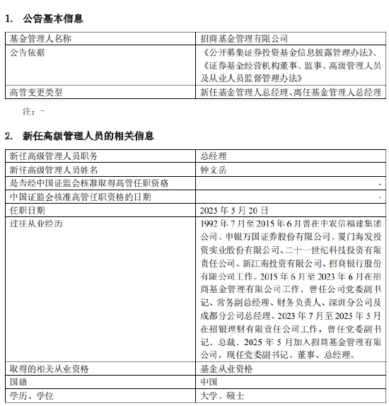
新闻资讯 官宣!招商基金徐勇正式离任 原招银理财总裁钟文岳“接棒” 5月20日,招商基金发布高级管理人员变更的公告,总经理徐勇因个人原因离任,新任钟文岳为总经理,任职日期2025年5月20日。资料显示,钟文岳,1992年7月至2015年6月曾在中农信福建集团公司、申银万国证券股份... 2025-05-2093030 阅读930 评论高山流水
新闻资讯 5月20日财经早餐:避险需求提振金价,穆迪再下调美主要银行存款评级,聚焦澳洲联储决议 汇通财经APP讯——周二(5月20日),现货黄金交投于3223附近,金价周一震荡走高,受穆迪下调美国政府信用评级后,美元走软和避险需求的推动;美原油走高,交投于62.21美元/桶附近,因有迹象表明美国与伊朗核计划谈判... 2025-05-2082731 阅读827 评论高山流水
新闻资讯 日元涨,债息升,减税梦碎!石破茂赌上政权? 美日USDJPY走势 基本面总结:1.日本拒绝举债减税,财政政策维持克制日本首相石破茂于周一明确表示,日本政府不会通过发行额外债券来为减税政策提供资金支持,尽管在即将到来的7月参议院选举前,存在放松财政政策的政治压力。在议会发言中,石... 2025-05-2033830 阅读338 评论高山流水
印度据悉与美国谈判三阶段贸易协议 据新德里知情官员透露,印度正在与美国讨论一项分三阶段进行的贸易协议,预计将在7月之前达成一项临时协议,也就是美国总统唐纳德·特朗普的对等关税暂停期结束之时。知情人士表示,这项临时协议可能涵盖工业品市场准入、部分农产... 2025-05-2015931 阅读159 评论高山流水
新闻资讯 黄金交易提醒:美国信用降级引爆"末日买盘",普京一通电话却让市场变天? 汇通财经APP讯——金价周一(5月19日)震荡上涨,现货黄金一度涨至3250关口附近,收报3230.07附近,受穆迪下调美国政府信用评级后,美元走软和避险需求的推动。周二(5月20日)亚市,现货黄金则小幅走弱,目前交... 2025-05-2011131 阅读111 评论高山流水
洛阳鸾晟矿业科技有限公司成立 注册资本100万人民币 天眼查App显示,近日,洛阳鸾晟矿业科技有限公司成立,法定代表人为贾玉斌,注册资本100万人民币,经营范围为一般项目:采矿行业高效节能技术研发;工业自动控制系统装置销售;矿山机械制造;矿山机械销售;专用设备修理;通用... 2025-05-2072428 阅读724 评论高山流水
新闻资讯 直击贵州茅台股东大会:董事长张德芹详解如何穿越本轮周期! 在万众瞩目中,贵州茅台(600519)(600519)2024年度股东大会于5月19日下午正式召开,贵州茅台(600519)党委书记、董事长张德芹携上市公司董事会及经营团队出席。过去一年,贵州茅台交出了一份亮丽的“成... 2025-05-2081731 阅读817 评论高山流水
湖南钛淇机械设备有限公司成立 注册资本200万人民币 天眼查App显示,近日,湖南钛淇机械设备有限公司成立,法定代表人为曹惠飞,注册资本200万人民币,经营范围为一般项目:机械设备销售;电气设备销售;通讯设备销售;通信设备销售;管道运输设备销售;泵及真空设备销售;环境保... 2025-05-2015330 阅读153 评论高山流水