炒股就看金麒麟分析师研报,权威,专业,及时,全面,助您挖掘潜力主题机会!
来源:瑞恩资本RyanbenCapital

2025年5月19日,来自香港的富卫集团有限公司FWD GROUP HOLDINGS LIMITED(以下简称“富卫集团”)在港交所递交招股书,拟在香港主板IPO上市。这是继其于2022年2月28日、2022年9月13日、2023年3月13日先后两次递表失效后的再一次申请。
富卫集团此次较前次申请保荐人发生变动,由摩根士丹利、高盛联席保荐,此前的招银国际、摩根大通则已不在保荐人行列。

富卫集团招股书链接:
https://www1.hkexnews.hk/app/sehk/2025/107386/documents/sehk25051900901_c.pdf
主要业务
富卫集团,于2013年由李泽楷先生成立,作为一家快速增长的泛亚洲人寿保险公司,目前业务遍布香港(及澳门)、泰国(及柬埔寨)、日本及新兴市场,包括菲律宾、印度尼西亚、新加坡、越南、马来西亚等。
截至2025年5月12日,富卫集团建立了领先的东南亚银行保险平台,拥有八个独家合作伙伴。公司在百万圆桌注册会员人数方面于全球跨国保险公司中的排名上升至2024年的第六位。截至2024年12月31日,富卫集团拥有超过2,900名保险经纪及独立理财顾问合作伙伴。公司亦建立了数码商务平台,通过应用程序介面集成的直接面向客户(D2C)电子商贸平台、银行合作伙伴数码渠道和生态系统合作伙伴平台,以及在线到在线、在线到线下及线下到在线(统称O2O)转介计划,有效地接触数码原生、熟悉科技的年轻客户。根据NMG的资料,富卫集团的分销渠道能够触及多个独家及非独家银行合作伙伴,合并客户群超过2.8亿人。
富卫集团通过人寿保险、健康保险、雇员福利(团体保险)、理财产品的多元化产品组合,提供简单易懂而且切合需要的方案。产品主要包括(i)分红人寿;(ii)非分红人寿;(iii)危疾、定期人寿、医疗及附加保险;(iv)单位连结式寿险;(v)团体保险及其他。于2024年分别贡献集团36.5%、28.0%、 22.2%、7.5%、5.7%的新业务价值。
富卫集团的收入主要来自保险收入、投资回报、其他收入。保险收入主要根据保险合约组别提供服务时确认保险收入;投资收入包括报告期间的应收股息、利息及租金等;其他收入主要包括基金管理费用、任何附带非保险活动的收入以及互惠基金的发行费用等。


股东架构
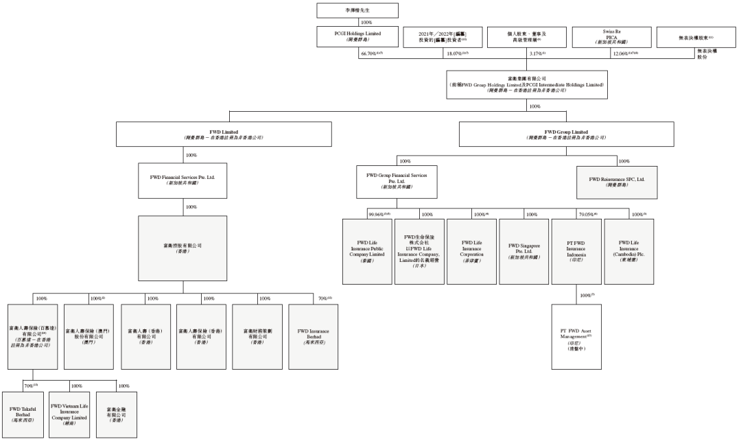
招股书显示,截至招股文件日期、重组第3阶段开始前,富卫集团在上市前的股东架构中,控股股东李泽楷先生,通过PCGI Holdings拥有66.70%的投票权。
个人股东、董事及高级管理层(包括前董事及高层),拥有3.17%的投票权;
其他投资者包括Athene、泰国汇商银行、加拿大养老基金投资公司、MPIC、、DGA Capital (Master) Fund(李嘉诚基金会旗下)、欧力士亚洲资本、Huatai Growth FocusLimited、厚朴基金等。

公司业绩
招股书显示,在过去的2022年、2023年和2024年三个财政年度,富卫集团的净利润分别为-3.20亿、-7.17亿和1000万美元,其中公司权益持有人应占-3.20亿、-7.33亿和2400万美元。


中介团队
富卫集团是次IPO的中介团队主要有:
摩根士丹利、高盛为其联席保荐人;
汇丰为其财务顾问;
安永为其审计师;
富而德为其公司香港及美国律师;
年利达为其公司香港律师;
司力达为其券商香港及美国律师;
年利达为控股股东法律顾问;
Milliman为其精算顾问;
招银国际为其合规顾问;
N.M.G. Financial Services Consulting为其行业顾问。