“2024年厦门农商行的总资产不仅没有增长,反而从1340.12亿减少到了1332.94亿。此外,该行的营收连续两年出现大幅度下滑,已经由2022年得26.5亿下降到去年的18.79亿,拨备覆盖率也从158.99%骤降到了108.66%。”
近期,厦门农商行公布了去年的年度报告。
在刚过去的2024年,厦门农商行的总资产不仅没有增长,反而从2023年的1340.12亿减少到了去年的1332.94亿。

经营业绩上,该行的营收连续两年出现大幅度下滑。2022年,该行营收达到26.5亿,2023年下降14.22%到22.73亿。去年,该行营收再次下降,为18.79亿,下降幅度17.34%。
2023年,厦门农商行的归母净利润腰斩,在2022年1.16亿的基础上下降到了0.55亿。去年,该行归母净利润实现反弹,实现0.83亿。
不过,该行的拨备覆盖率却从158.99%骤降到了108.66%。可以说,去年,厦门农商行的业绩还是建立在释放了巨额拨备的基础上。
根据原银监会2018年发布的调整通知,拨备覆盖率监管要求从原先的150%下调至120%-150%,最低不得低于120%。
而厦门农商行108.66%的拨备覆盖率,已经低于了120%的要求。
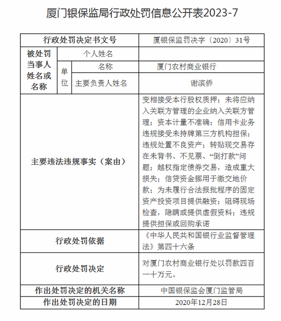
值得一提的是,近两年,厦门农商行频频领到大罚单。
2023年,该行因多项违规,连续收到三张罚单,合计被罚没795万,相当于当年净利润的14.45%。



2024年,该行再次收到两张百万级罚单,一张230万,另一张99.22万。


除去频繁受罚之外,目前,厦门农商行股权结构分散。
厦门农商行是由厦门市农村信用合作联社改制而成的,于2012年7月16日正式挂牌。
早在2017年,由农信社改制不到5年的厦门农商行,便已于同年5月在厦门证监局完成上市辅导备案,接受中信建投证券辅导上市。
辅导半年多后,厦门农商行于当年年底向证监会提交了IPO申请,并顺利获得IPO受理。
不过,2022年,厦门农商行悄然撤回A股IPO申请,股权问题或是厦门农商行上市前途“蒙尘”的关键原因。
股权信息显示,截至2024年末,厦门农商行的前三大股东分别为厦门象屿资产管理运营有限公司、厦门港务控股集团有限公司、厦门建发会展控股有限公司,持股比例分别为9.31%、6.96%、6.95%,没有一位持股比例超过10%。

2018年证监会对厦门农商行IPO出具反馈意见时指出,该行股东和股权转让需补充披露信息、不存在控股股东和实际控制人、存在大量社会自然人股东等问题。
而时至今日,厦门农商行的股权结构混乱问题仍然没有得到实质性解决。