炒股就看金麒麟分析师研报,权威,专业,及时,全面,助您挖掘潜力主题机会!
来源:江苏金融圈
原标题:憋了两年终于有眉目!江苏这家券商50亿定增获受理
券商界大事件!南京证券憋了快两年的50亿定增终于有进展了。
5月16日,南京证券(601990)公告透露,上交所当天正式受理了其50亿元定增事项,此时距离该公司2023年6月首次发布定增预案,已经过去了近两年时间。
作为2025年第二家定增“上岸”的券商,它的故事远不止“借钱扩店”这么简单。
随着市场环境和行业需求变化,监管部门似乎也正在逐渐对上市券商再融资松绑。一场关于券商如何“少花钱、多办事”的生存实验,正悄然拉开帷幕。


根据南京证券5月16日晚间发布的公告,此次计划向不超过35名特定对象发行A股股票,数量不超过本次发行前公司总股本的30%,也即不超过11.06亿股(含本数,下同)。
其中,控股股东南京紫金投资集团有限责任公司(以下简称:紫金集团)拟认购金额为5亿元。

按照公告的募集资金总额不超过50亿元估算,此次紫金集团预计将认购总增发股份的10%。
同时,紫金集团此次认购股份设有60个月的限售期,其他持股比例不低于5%的、在5%以下的发行对象此次认购的股份,则分别设有36个月和6个月的限售期。


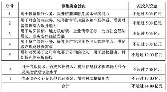
从募资投向来看,南京证券对投行、财富管理、自营、资管四大传统业务分别计划投入5亿元。
其余30亿元中,有13亿元用于偿还债务及补充其他营运资金,10亿元用于增加对另类子公司和私募子公司的投入,7亿元用于信息技术及合规风控投入。
但在2023年6月发布的最初版本中,南京证券拟投入25亿元发展证券投资业务,投入5亿元发展资本中介业务;而发展投资银行业务、增加对另类子公司和私募子公司的投入合计不超过6亿元,信息技术及合规风控投入也不超过5亿元。
小强简单总结一下,就是南京证券把“购物车”里的东西重新摆了摆——高资本消耗业务(比如两融、股票质押这种“吃钱怪兽”)的投入被明显压缩,而财富管理、投行、科技这些“轻资产”领域成了新宠。
举个例子,2023年那份预案里,南京证券可能还想着“多开几家营业部,多囤点股票做抵押”,但现在直接改成了“多研发点智能投顾系统,多帮企业发发IPO”。
用官方话说,这叫“优化资本配置,提升资金使用效率”,用咱们的话说就是——不盲目烧钱,要花在刀刃上。

据了解,这是继今年3月天风证券(601162)之后,第二家获上交所受理的上市券商定增事项。
随着市场环境和行业需求变化,上市券商对再融资的规模、时机和资金用途都有了更深层次的理解,监管部门似乎也正在逐渐对上市券商再融资松绑。
回想2023年,证监会那句“券商再融资不可任性”还言犹在耳。当时多家券商吓得连夜改方案,有的砍规模,有的调方向。
现在南京证券和天风证券接连获批,是不是意味着监管“开闸”了?
其实不然!仔细看,这两家的方案都踩中了监管的“G点”——不搞盲目扩张,专注提质增效。
说白了,监管不是不让融资,而是要你“借钱干正事”,别整天想着“圈钱套利”。
那券商再融资为何从“任性”到“理性”呢?
以前股市火的时候,券商随便发个产品都能卖爆,现在呢?投资者越来越精,佣金率一降再降,券商不得不卷服务、卷科技。这时候再疯狂借钱扩规模,无异于“用大炮打蚊子”——成本都收不回来。
以前券商比拼的是“谁家营业部多、谁家杠杆高”,现在比的是“谁家APP好用、谁家投行单子多”。
南京证券这次定增,相当于给行业打了个样——未来券商的核心竞争力,不是钱多钱少,而是会不会花钱。
南京证券这50亿定增,看似是券商圈的一件小事,实则是行业转型的缩影。券商们终于明白了一个道理:在资本市场上,会赚钱的不一定是土豪,但会花钱的,一定是高手。