来源:Y趣理说
5月9日,一则高管变更公告让东证资管再次回到行业焦点。
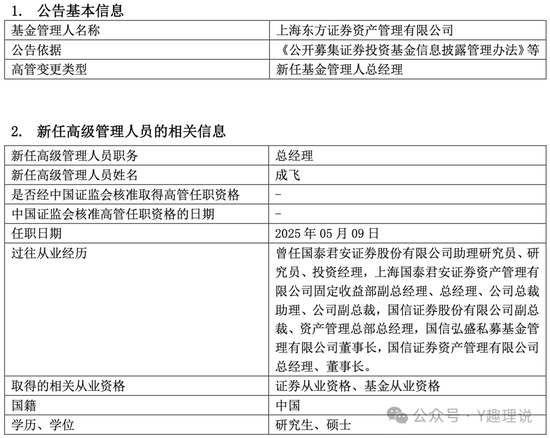
上海东方证券资产管理有限公司(下称“东证资管”)发布公告称,成飞正式出任总经理,而此前由董事长杨斌代行总经理职责也随之终止。

在资管行业的版图中,东证资管曾成为行业标杆,如今却站在了十字路口。新总经理走马上任,但摆在他面前的,是过去几年规模下滑、业绩爆雷、核心人才流失等一大堆“旧账”。成飞“接盘”能否带领东证资管走出泥沼?
01
张锋掌舵为何“三年崩塌”
东证资管成立于2010年,是东方证券100%控股的公募平台,早期凭借“东方红系列基金”声名鹊起,一度稳居行业顶流。
但光环留不住人心,市场从不惯着谁。
在原总经理张锋的执掌下,公司管理规模从2021年的巅峰2697亿元一路缩水到2025年一季度末的1585.59亿元,三年“蒸发”超过千亿,直接跌出行业前40名。

而张锋早在4月就陆续卸任了在管的基金经理职务,最终彻底离开东证资管,留下的是一个“半空”的舞台和一地鸡毛。
三年期“封闭基金陷阱”,投资者深陷流动性泥潭
张锋时代最大争议之一,是其在2021年市场高点,大举发行封闭式三年产品。
但是在高点大量发新品,结果行情风格急转直下,这些基金被困在高位,动弹不得。数据显示:
截止目前,仍有不少三年封闭产品亏损超30%,最惨的甚至跌去将近一半(-44.51%)!

在后续市场反弹中,这些产品依然没“回血”,成为名副其实的“流动性牢笼”。
宣传时期信心满满,封闭三年,牺牲流动性的同时带来高收益,管住手脚,结果套牢逃不了。如今来看,净值亏损近半,投资者的体验只能说:糟糕透顶。还有等待三年的耐心?
投研固守蓝筹,错过新经济浪潮
在市场风格切换的大背景下,东证资管在张锋带领下固守大盘蓝筹路线,错过了新能源、AI、科技等成长股的“结构性行情”。
不仅如此,面对指数化投资崛起、ETF浪潮滚滚而来,东证资管也没能及时跟上节奏,战略“迟缓”成了行业普遍的印象。
方向没踩对,节奏没跟上,市场不等人,优势就这么一点点被拉平,甚至被后来者反超。
创始团队出走成隐痛
东证资管今天的局面,背后不只是市场波动,更是核心投研人才的“真空”。
早年间的东方红系,核心班底几乎全员出走——王国斌、陈光明、任莉等老将相继另起炉灶。
不仅带走了经验与策略,也带走了大量人才和市场认知度,留下的是“东方红”这个老牌品牌,却不再是那个时代的团队。
投研队伍换血之后,失去的是深厚积淀、风格统一的内核。新的“组合拼图”显然还没拼好。
02
新帅成飞到任,该如何破局?
新任总经理成飞并非“空降兵”,其简历相当厚实,公开资料显示,成飞拥有近20年资管行业经验,此前曾任国信证券副总裁、国信资管董事长。
据悉,掌舵国信资管期间,成飞带领团队,除聚焦主动管理外,还大力发展FOF等特色业务,致力于打造“投研、市场、产品”三大支柱,逐步构建资管品牌。任职期间,该公司资产管理业务收入稳步增长。
虽然成飞在此前公司战功显赫,但是此次履新仍挑战重重,在公募竞争激烈的境况下,东证资管如何保持优势并打通薄弱环节,成为重中之重。
而近年来,在创始团队相继离开、资本市场跌宕起伏的双重背景下,东方红资产管理确立了“平台化、多元化、市场化”战略发展方向,目前正处于“二次创业”的关键转型期。
张锋离场,成飞执掌东证资管,其将引领东证资管驶向怎样的未来,犹未可知。
是继续沉沦,还是华丽逆袭?东证资管接下来的每一步,都值得关注。
数据来源:wind、基金公告。
免责声明:本文仅供参考,不构成任何投资建议。