登录新浪财经APP 搜索【信披】查看更多考评等级

一日之内,三位核心高管同时离职,这家刚完成重整的ST公司再度站上风口浪尖。
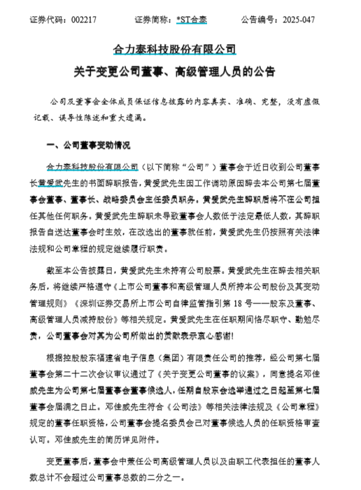
6月12日晚间,*ST合泰(维权)(002217)突发公告,宣布公司董事长黄爱武、副总经理马晓俊、财务总监李寅彦集体辞职,三人均因“工作调动原因”离开,且辞职后不再担任公司任何职务。
公告显示,黄爱武辞去包括第七届董事会董事、董事长及战略委员会主任委员在内的一切职务。虽然其辞职导致董事会空缺,但未导致董事会人数低于法定最低人数6。
此次人事变动正值合力泰申请“摘星脱帽”的关键时期。公司因涉嫌信息披露违法违规正被证监会立案调查,同时处于撤销退市风险警示的审核阶段。
人事地震:三高管同时离职,财务总监曾临危受命
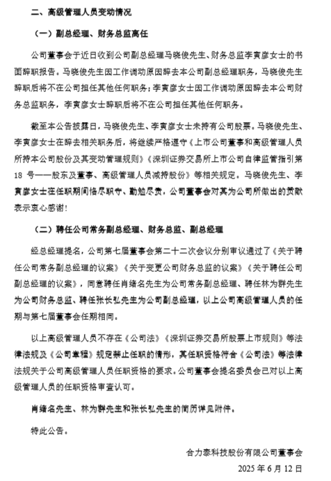
合力泰科技股份有限公司在6月12日召开的第七届董事会第二十二次会议中,一口气接受了三位高管的辞呈。董事长黄爱武的辞职报告自送达董事会时即刻生效,不过在新任董事就任前,他仍需继续履行职责。与黄爱武同时离职的还有副总经理马晓俊和财务总监李寅彦,三人均以“工作调动”为由彻底离开公司。
公开资料显示,马晓俊在2020至2024年5年间合计薪酬512.04万;李寅彦的离职尤其值得关注。公开资料显示,她在2023年12月刚刚从监事会主席转任财务总监,当时公司前财务总监郑剑芳因工作调整辞职,2022年其年薪高达137.44万元,李寅彦2024年报显示薪酬72.99万。
此次离职的三位高管均未持有公司股票。公告特别强调,他们离职后将严格遵守有关减持股份的规定6。三人同时彻底离开公司,这在A股市场实属罕见。


临危受命:控股股东火速提名,新高管团队亮相
就在三位高管辞职的同一天,合力泰火速宣布了新的管理层人选。根据控股股东福建省电子信息集团的推荐,公司董事会提名邓佳威为第七届董事会董事候选人。资料显示,邓佳威出生于1971年,拥有厦门大学科学仪器工程系学历及厦门大学工商管理硕士学位,是一名中级经济师。
邓佳威的职业经历相当丰富:历任多家融资租赁公司高管,现任公司党委书记、董事。他的专业背景集中在供应链金融领域,曾任福建省电子信息集团供应链管理中心总监。除董事长更替外,公司还完成了其他高管职位的补缺:肖绪名被聘任为公司常务副总经理,林为群接任财务总监,张长弘出任公司副总经理。这些新任高管的任期均与第七届董事会任期相同,意味着若无意外,他们将带领公司完成本轮董事会任期。
多事之秋:立案调查与“摘帽”申请的双重压力
此次人事地震发生在合力泰发展的关键时期,公司正面临多重挑战。今年4月29日,合力泰披露收到证监会的《立案告知书》,因涉嫌信息披露违法违规被立案调查。目前具体违法违规内容尚未公开,有待证监会调查结果。就在同一天,公司发布了《关于前期会计差错更正公告》,宣布对2023年度的合并财务报表及母公司财务报表进行重述。6月初,公司还专门修订了会计差错更正管理制度,强化财务信息管控。
更关键的是,合力泰正处于申请“摘星脱帽”的敏感阶段。5月23日,公司向深交所提交了撤销退市风险警示及其他风险警示的申请,目前处于补充材料阶段,能否获得批准存在不确定性。公司刚刚经历司法重整的洗礼。2024年12月31日,福州中院裁定确认合力泰重整计划执行完毕,公司实现了由亏转盈,净利润达到15.19亿元,同比增长112.57%。公司通过剥离亏损的传统手机业务,集中资源发展电子纸显示产品和通用显示产品,形成了新的业务布局。2025年一季度延续复苏势头:营收3.66亿元,同比增长8.63%;净利润408.47万元,同比扭亏为盈。
截至6月13日收盘,*ST合泰股价报2.18元/股,总市值163亿元。尽管司法重整带来业绩改善,但监管调查与退市风险仍为市场投下阴影。此次高层“换血”能否助力公司彻底摆脱历史包袱,实现从“保壳”到“转型”的蜕变,仍需时间验证。
从司法重整到治理层更迭,合力泰正经历深刻变革。新任管理团队需在合规整改、业务转型与投资者信心修复间寻找平衡。随着电子纸等新兴领域竞争加剧,合力泰能否凭借技术优势与战略聚焦重回增长轨道,将成为下一阶段市场关注焦点。