炒股就看金麒麟分析师研报,权威,专业,及时,全面,助您挖掘潜力主题机会!
来源:券业行家
继今年年初悄然卸任方正投行法定代表人之后,袁玉平正式退出方正证券高管序列。而在官宣公告中,并没有出现“感谢”字样。
个人原因:从“股东空降”到“静默离场”
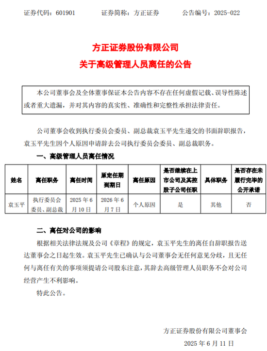
6月11日晚间,方正证券发布《关于高级管理人员离任的公告》称,袁玉平先生因个人原因申请辞去公司执行委员会委员、副总裁职务,生效日期为2025年6月10日。

回想2023年初,袁玉平卸任平安证券副总裁职务,“空降”方正证券,执掌投行业务。
没想到的是,首个高管任期未满,方正证券竟然又见人事变动。
今年1月,方正证券曾发布公告称,袁玉平因身体原因不能正常履职。彼时,行家曾经有过担忧,只是苦于缺乏公开信息,仅限于猜测。
时隔数月,本次的离任公告,显得平静而低调。公告显示,袁玉平辞职之后继续担任公司及子公司其他职务,但具体情况未公开披露。
公告“不谢”:“方正”之名关怀何在?
行家注意到,这份公告中,仅提到“袁玉平先生已确认与公司董事会无任何意见分歧,且无任何与离任有关的事项须提请公司股东注意,其辞去高级管理人员职务不会对公司经营产生不利影响。”
然而,其中并没有出现例行的感谢词。
就在月前,方正证券老将何亚刚因已到退休年龄辞去公司董事、执行委员会主任、执行委员会委员及总裁职务。方正证券在公告中以一整段文字给予了“入司于微时,展志于茂林”的高度评价。文采斐然,令人感慨。

行家翻查了方正证券近年来的董监高辞职公告——
2023年2月27日,方正证券首席风险官陈飞先生因到法定退休年龄辞职,“公司董事会对陈飞先生任职期间为公司所做出的贡献表示衷心的感谢”!
2022年12月29日,汪辉文先生因个人原因辞去董事职务,“公司董事会对汪辉文先生任职期间为公司所做出的贡献表示衷心的感谢!”
2022年11月23日,栾芃先生因工作变动辞去董事职务,“公司董事会对栾芃先生任职期间为公司所做出的贡献表示衷心的感谢!”
2022年11月16日,李明高先生因个人原因辞去独立董事职务,“公司董事会对李明高先生任职期间为公司所做出的贡献表示衷心的感谢!”
2022年4月28日,尹磊先生因个人原因辞去公司执行委员会委员、副总裁及财务负责人职务。“公司董事会对尹磊先生任职期间所做出的贡献表示衷心感谢!”
2021年11月12日,雍苹女士因到退休年龄辞去监事会主席及监事职务。公司监事会对雍苹女士任职期间所做出的贡献表示衷心感谢!”
同样是2021年11月12日,高利先生因到退休年龄,辞去董事、执行委员会副主任、执行委员会委员及总裁职务。廖航女士因工作原因,辞去董事职务。施光耀先生因到退休年龄,辞去副总裁职务。“公司董事会对高利先生、廖航女士及施光耀先生任职期间所做出的贡献表示衷心感谢!”
……
近年来方正证券的董监高离任,无一例外均有感谢词。尤其是时任总裁的“退隐”,更是不吝笔墨。
而袁玉平作为股东方派驻高管,任职两年来,没有功劳也有苦劳。此前因“身体健康”问题无法正常履职,也值得同情。
那么,方正证券究竟是什么情况,为何对这位高管“另眼相看”?
要知道,“方正”二字,出自《汉书·晁错传》,寓意“正直端方、恪守原则”。在承继PKU“思想自由、兼容并包”的学术传统的同时,暗含了对技术革新与规范经营的双重追求。
然而,在高管离任之际,方正证券的公告却罕见未提一字感谢——这份沉默,与“方正”之名承载的社会责任与人文关怀,形成强烈的反差。
投行“失血”:近两成流失率与高额亏损困局
在《重创!方正投行“雪崩式”减员》一文中,行家曾经点评了方正证券旗下投行子公司的高比例减员情况。
2024年底,方正证券承销保荐有限责任公司(简称:方正投行)从业人员264名。2025年一季度末降至233名。而在今天(2025年6月12日),方正投行的从业人员仅剩下218名,年内净减少比例接近两成。
中证协收录了方正投行2023年度报告,而2024年年度报告文件显示“损坏”。2023年,方正投行营业收入接近腰斩,净利润则由负转正。
再看方正证券年报数据。2023年和2024年,投行业务净收入分别为2.11亿元和1.76亿元,同比降幅分别为60.38%、16.70%。
分业务来看,2023年度方正证券投行条线创利2.60亿元,却在2024年出现了高达5.93亿元的亏损。另据媒体报道,2024年方正证券股权承销项目“颗粒无收”,股权保荐项目撤否率高达100%,并且几乎没有储备项目。
持续的人员流失与巨额亏损,不仅反映了当前业务拓展的艰难,或许也暴露了方正证券在激励机制、团队稳定性和市场竞争力方面面临的系统性挑战。
免责声明:本文仅供信息分享,不构成对任何人的任何投资建议。投资者据此操作,风险自担。