每经记者|宋钦章
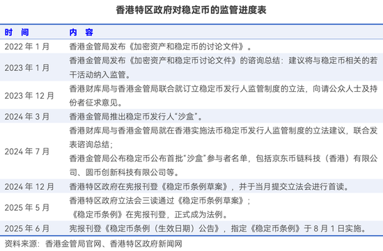
酝酿已久的香港特区《稳定币条例》(以下简称《条例》),终于等来了生效的确定日期。
6月6日,香港特区政府于宪报刊登《稳定币条例(生效日期)公告》,指定《稳定币条例》开始实施的日期为2025年8月1日。
“《条例》生效后,发牌制度将为相关的稳定币活动提供适切规范,是促进香港稳定币和数码资产生态圈可持续发展的里程碑。”特区政府财经事务及库务局局长许正宇表示。
据悉,《条例》的主要目的是监管涉及稳定币的活动,并于香港就受规管稳定币活动设立发牌制度。这意味着,牌照将成为未来在香港发行稳定币的入场券。
此前,在《条例》还处于草案阶段时,香港特区政府新闻网就已说明,《条例》实施后,任何人如在业务过程中在香港发行法币稳定币,或在香港或以外发行宣称锚定港元价值的法币稳定币,必须向金融管理专员申领牌照。《条例》只容许指定的持牌机构在香港销售法币稳定币,而只有由持牌发行人所发行的法币稳定币方可销售给零售投资者。
但《每日经济新闻》记者注意到,除了上述情形外,《条例》其实还列举了另一种“积极推广”的情形,即就算并未直接从事受规管稳定币活动,若在香港或其他地区主动向公众宣传其正在或似乎正在进行此类活动,同样需要申请牌照。
什么情况下需要申请牌照?这一情形需要留意
参照《条例》的刊宪版本,《每日经济新闻》记者发现,《条例》明确规定:在没有就有关受规管稳定币活动获发牌的情况下,任何人不得进行或显示自己进行受规管稳定币活动。
如有以下情况,某人即属进行受规管稳定币活动:(1)该人在业务过程中,在香港发行指明稳定币;(2)该人在业务过程中,在香港以外的地方发行看来是参照港元的指明稳定币。所谓的“指明稳定币”,是指参照一种或多种官方货币,或金管局指明的计算单位或经济价值的储存形式以维持稳定价值的稳定币。
如有以下情况,某人即视为显示自己进行受规管稳定币活动:不论在香港或其他地方,该人向公众积极推广该人进行或看似进行任何假若在香港进行便会构成受规管稳定币活动的活动。
君合律师事务所香港办公室负责虚拟资产和金融衍生品的合伙人乔喆沅在微信受访时告诉《每日经济新闻》记者,金管局与香港财库局早在2024年7月联合发布了《实施香港稳定币发行人监管制度的立法建议的咨询总结》(以下简称《咨询总结》)。她留意到这份《咨询总结》提及了“积极推广”的概念。在决定某人是否“积极推广”法币挂钩稳定币时,会考虑多项因素:一是在推广信息中使用的语言;二是讯息是否以居于香港的人士为推广对象;三是其网站是否使用香港域名。
她倾向于认为,这些因素也适用于《条例》。“我理解其不会局限于《咨询总结》列明的因素,而是会随业态的发展而进行动态调整。”
上海兰迪律师事务所高级合伙人孙俊律师通过微信向《每日经济新闻》记者表示,即便没有直接从事《稳定币条例》下的“受规管稳定币活动”,但如果在香港或其他地区主动向公众宣传自己正在或似乎正在开展此类活动,只要该行为在香港发生或影响香港公众,即属于《条例》所定义的受规管行为,因此仍需申请牌照。

制图:每经记者 宋钦章
须不少于2500万港元的已缴股本,“中小玩家”被拦在门外?
整体来看,《条例》通过发牌制度、准入门槛、储备管理、赎回规定等规定,来保障消费者权益。包括设置2500万港元最低股本、高流动低风险性储备资产等,保障消费者的资金安全和赎回权利。
比如在持有人法团身份方面,《条例》要求持牌人须为在香港设立的公司,或在香港以外成立为法团的认可机构。财政资源方面,持牌人须有足够的财政资源及流动资产,基本要求是已缴股本不少于2500万港元。
孙俊律师解释,根据《稳定币条例》及《银行业条例》,此处所说的“认可机构”指的是在香港以外成立为法人并获香港金融管理局认可,能够在香港以分行形式营业或从事银行业务的银行。也就是说,只有一般意义上的商业银行(如汇丰、渣打等)符合该定义,而不包括普通海外公司或加密平台。
她进一步指出,与非银行稳定币发行人相比,这些银行作为“认可机构”申请稳定币牌照时,可豁免满足《条例》中规定的2500万港元已缴股本要求。
储备资产管理方面,《条例》要求:一是每类稳定币须有独立储备资产组合(即“指明储备资产组合”),确保其与其他储备资产组合分隔;二是指明储备资产组合的市值须不少于尚未赎回及仍流通的稳定币的面值;三是储备资产须与稳定币所锚定资产一致持有。
此外,《条例》还要求持牌人的储备资产须属高质量及高流动性,且具最低投资风险,同时要求持牌人须向公众充分并适时披露以下信息:储备资产管理政策;风险评估及管理;储备资产的组成、市值;储备资产的定期独立核证及审计的结果等。
值得注意的是,《条例》将非银行企业申请牌照的已缴股本门槛限定在2500万港元,对于“中小玩家”而言,这并不是一个小数目。
“《条例》确实设定了较高的准入门槛,从资本要求到合规能力都对申请者提出了较高标准。”曼昆律师事务所香港办公室负责人白溱日前通过微信对记者表示,《条例》对于初创公司而言,无疑提高了进入门槛,但她不认为这意味着这些公司彻底失去机会。
在白溱律师看来,这种变化可能会促使中小企业重新思考自身定位,比如转向提供合规技术支持、KYC(一种核实客户身份和监控其金融行为的程序)解决方案、钱包基础设施等“软层服务”,成为持牌机构的技术或运营合作伙伴。同时,也有可能推动更多初创公司选择与传统金融机构或大型科技公司合作,通过联盟或赋能的方式间接进入赛道。因此,她认为,从长期看,这将推动行业向更专业、结构化的方向发展。

企业能否参与相关发行或交易?专家这样解读
在《条例》亮相之后,不少内地企业产生这样的疑问:他们是否有参与稳定币发行或交易的机会?
记者梳理发现,中国人民银行等部门发布的规章对虚拟货币相关业务活动进行了规制。根据相关规章,在我国境内,虚拟货币相关业务活动属于非法金融活动,任何法人、非法人组织和自然人参与虚拟货币相关业务属于非法参与金融活动,违反法律法规强制性规定,相关民事法律行为无效,由此引发的损失由其自行承担。持有虚拟货币,本身并不违法,但参与投资虚拟货币及相关衍生品,甚至自行发行代币属于非法金融活动,轻则合同无效、自担损失,重则构成刑事犯罪。
整体而言,虚拟货币的发行、交易、流通全链条在内地被实质性禁止,个人投资行为也被划入“风险自担”范畴。
孙俊律师坦言,内地对虚拟资产监管极为严格,因此不少境内企业更倾向于在香港设立子公司,申请虚拟资产服务提供者(VASP)或稳定币牌照,从事相关业务。同时,内地投资者也可通过符合规范的香港交易所、基金或托管机构间接参与稳定币市场。不过,即使通过“合规通路”操作,也必须遵守香港的反洗钱/反恐融资、客户尽职调查等法规,仍将面临一定的合规成本与运营风险。
曼昆律师事务所合伙人邵嘉碘在接受《每日经济新闻》记者电话采访时表示,目前内地企业尚无合法途径发行稳定币。他指出:“若内地企业有意在香港发行稳定币,必须在香港设立一个实体公司,并确保该公司满足《稳定币条例》规定的发行条件。只有这样,香港的监管机构才会考虑是否向该企业颁发牌照。实际上,这已经转变为一个关于境外主体发行稳定币的可行性问题。”