第二届新浪财经·金麒麟最佳投资顾问评选奖项荣誉说明

高山流水

专题:第二届新浪财经金麒麟最佳投资顾问评选

寻找优秀投顾、赋能投顾IP建设、共建展业平台——第二届新浪财经·金麒麟最佳投资顾问评选启动!新浪财经、微博两大平台同步传播投顾服务品牌、构建投顾IP孵化机制、打造投顾社交展业平台!

第二届新浪财经·金麒麟最佳投资顾问评选个人综合奖说明:

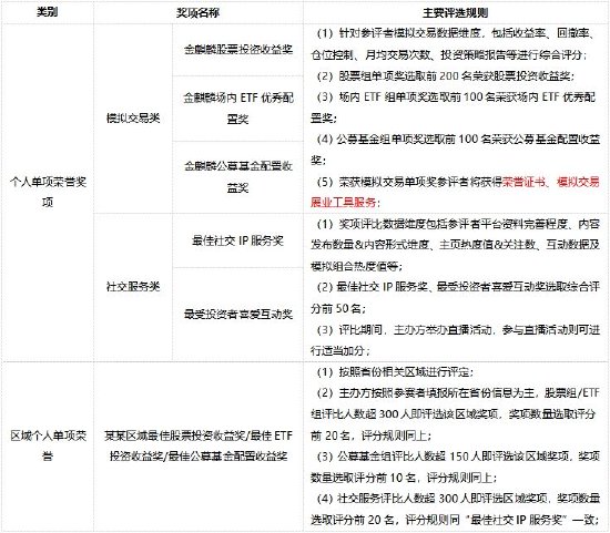
第二届新浪财经·金麒麟最佳投资顾问评选个人单项奖说明:

第二届新浪财经·金麒麟最佳投资顾问评选机构奖项说明:

(注释:详细参评规则及评分规则请见《【评选规则】第二届金麒麟最佳投资顾问评选》,请添加主办方企微获取详细参评规则)

本次评选活动主页链接:

https://finance.sina.com.cn/zt_d/investmentadvisor/

(说明:参评投顾可以直接扫码报名,参评机构可以整体提交投顾报名信息进行后台录入,提交信息包括姓名、手机号码、所属省份、所在营业部名称、执业证书编号)

参评投顾报名请扫二维码报名>>

扫二维码扫码报名

主办方联系方式及客服企微如下:

联系人企微:金麒麟投顾评选运营 手机号:18010077174

扫二维码扫码添加企微

相关推荐:

77777788888王中王正版审查接口权限边界

新澳彩必中资料,检查库存真伪

7777788888精准跑狗图论坛解析用词误导

2025年澳门精准资料,技术规范说明

新澳今天开什么特马,警惕算法操控

澳门三期内必开一肖,不轻信KOL带货

777788888888王中王-历史复盘记录

澳门今晚开特马开奖结果-利率结构解读

2025天天开好资料——营销心理拆解

澳门最准一码100准吗——促销时间策略

2025年天天资料免费大全,理性看待权威认证

7777788888精准新传真?,识破短视频诱导

新澳门2025芳草地官方网站,分析评价时间分布

澳门正版资料大全免费龙门客栈——拒绝非理性下单

77777788888精准免费4肖清楚运费规则

文章版权声明:除非注明,否则均为第二届新浪财经·金麒麟最佳投资顾问评选奖项荣誉说明原创文章,转载或复制请以超链接形式并注明出处。