来源:人民日报评论
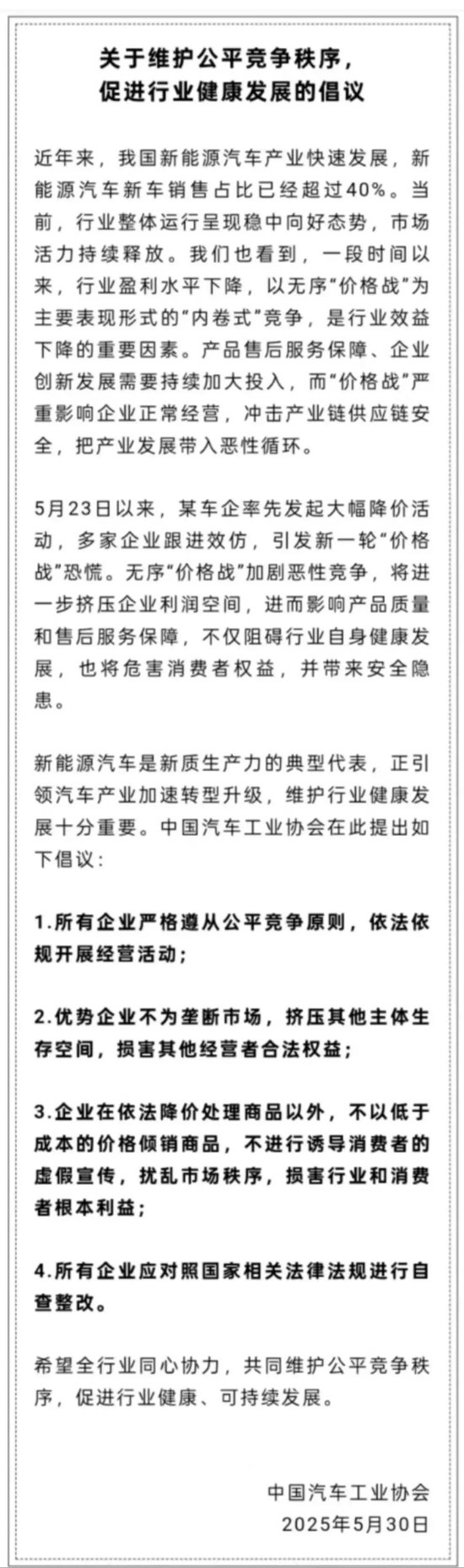
针对近日车企掀起新一轮“价格战”,中国汽车工业协会发布《关于维护公平竞争秩序,促进行业健康发展的倡议》,明确表示反对。工信部亦表态支持倡议,强调“‘价格战’没有赢家,更没有未来”。明确的信号、坚决的态度,给无序“价格战”踩下刹车,可谓及时。
这两年,一些车企口口声声反对“内卷式”竞争,却又不断扣动“价格战”扳机,严重影响行业生态与市场秩序,冲击产业链供应链安全。数据显示,2024年汽车行业利润率仅为4.3%,低于整个下游工业利润率及2023年水平;今年一季度,利润率进一步下降到3.9%。一边是屡创新高的产销量和良好口碑,另一边却是“越造越赔”“增收不增利”的困境。这样的背离意味着行业处于亚健康状态,不可能持久。
“价格战”硝烟弥漫,深层次的隐患重重。供应商的利润空间与应收账款、生产工人的薪酬待遇、产品的质量与安全、售后服务等消费者合法权益,才是最终的伤害承受者。低价低质产品还会大幅消耗“中国制造”好不容易积攒的国际形象与口碑。殷鉴不远。在上世纪90年代末,国产摩托车凭借物美价廉,畅销东南亚市场。但好景不长,价格战最终导致产品力下滑,不仅失去了市场份额,更让中国制造的口碑急转直下。今天,我们决不能让国产摩托车的“滑铁卢”在新能源汽车产业上演。
中国制造在许多领域之所以能从跟跑实现领跑,最主要靠的不是低价,而是创新。曾经,不到10万的国产油车无人问津;如今,20多万的国产新能源车“一车难求”……蜕变背后,在于有智能驾驶、先进电池、智能座舱等技术创新的支撑。今天的中国制造,正处于从“价格导向”到“价值导向”跃升的关键阶段。
眼下,新能源汽车产业发展一日千里,各国车企也在加大投入研发新技术新产品,中国车企尽管颇有优势,但远没有到大幅领先、高枕无忧的境地。车企须坚守长期主义发展理念,通过技术创新、管理创新降低生产成本,给广大消费者带来更优质、更具性价比的产品。莫要在资本裹挟下扭曲商业逻辑,只会用价格战来追求短期市值和股价。否则,等资本套现离场后,产业就只剩“赔本赚吆喝”的空壳,出海进程也将被迟滞。
从治理角度看,整治无序“价格战”,也急需新思路、新举措。如何界定“不合理低价”?如何甄别有效竞争与“内卷式”竞争?既出手果决,又审慎包容,定能为国产汽车踩下高质量发展的“电门”,为中国制造打开更广阔发展空间。

图片来源:中国汽车工业协会微信公众号