来源:瑞恩资本RyanbenCapital

2025年5月28日,来自江西吉安井冈山经济技术开发区的新琪安科技股份有限公司Newtrend Technology Co., Ltd.(简称"新琪安科技”)在港交所披露聆讯后的招股书,或很快在香港主板挂牌上市,其此前于2024年6月28日、2025年2月17日先后两次递表。

新琪安科技招股书链接:
https://www1.hkexnews.hk/app/sehk/2025/107131/documents/sehk25052801948_c.pdf

主要业务
新琪安科技,成立于2023年,作为一家全球领先的食品级甘氨酸及三氯蔗糖生产商,客户遍及六大洲约40个国家。
根据灼识咨询报告,于2023年按销量及销售收入计:新琪安科技在全球食品级甘氨酸制造行业排名第一,市场份额分别约为5.1%及3.1%;新琪安科技也是全球五大三氯蔗糖生产商之一,全球的市场份额约为4.8%及4.5%。
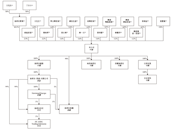
新琪安科技目前在中国(江西吉安、江西余江、西藏格尔木)、印度尼西亚、泰国共拥有5间生产工厂。截至2023年12月31日,公司是中国五大食品级甘氨酸生产商及中国五大三氯蔗糖生产商中,唯一一家在海外设有生产工厂的中国食品级甘氨酸生产商及中国三氯蔗糖生产商。


股东架构
招股书显示,新琪安科技在上市前的股东架构中,王小强先生、丁丹女士夫妇,通过新琪安实业(王先生、丁女士各拥有50%及50%权益)持股41.1%、王小强先生直接持股6.9%、通过聚合兴投资(约73.9%由丁女士作为其唯一普通合伙人;约26.1%由18名有限合伙人共同拥有)持股6.8%;
上述股东构成一组控股股东,合计持股约54.8%
修能投资,持股2.3%;
国信弘盛,持股9.8%;
富兴投资,持股6.0%;
兴证战略创业,持股5.7%;
兴证赛富投资,持股4.5%;
兴证赛富一投资,持股1.2%;
修能投资,持股2.3%;
张朝益(成都菲斯特新材料执行董事兼总经理),持股4.3%;
贺庆凤(王先生的弟媳/哥嫂),持股3.8%;
杨海军(天弘基金管理的高级管理层成员兼监事),持股2.2%;
黄文增(厦门海西岸投资发展执行董事兼总经理),持股1.4%;
陈一元(浙江元德森科技的董事),持股1.4%;
黄妍露(个人投资者),持股1.4%;
陈丽君(执行董事、财务总监),持股1.2%。

管理层
新琪安科技董事会由9名董事组成,包括:
5名执行董事:
王小强先生(董事会主席、总经理)、
王皓先生(副总经理)(王小强的儿子)、
陈丽君女士(财务总监)、
吴丁峰先生(西藏新琪安执行董事)(王小强的表弟)、
左玥女士(财务总监助理)(王小强的外甥女);
1名非执行董事:
肖帆先生(兴证资本第一投资部总经理);
3名独立非执行董事:
宋京津博士(江西财经大学会计学院教授)、
李玲博士(江西省科学院应用化学研究所专业技术员)、
卢炯宇先生(何叶律师行合伙人)。
除执行董事外,高管还包括
黄冬根先生(副总经理)、
万智欣先生(总经理助理)、
郑莫先生(董事会秘书、副总经理)。
监事会3名:
施越强先生(监事会主席,总裁办公室主任)、
郭丽灯女士(国内销售总监)、
刘钬金先生(车间主任)。
公司业绩
招股书显示,在过去的2022年、2023年和2024年,新琪安科技的营业收入分别为人民币7.61亿、4.47亿和 5.69亿元,相应的净利润分别为人民币1.22亿、0.45亿和 0.43亿元。

中介团队
新琪安科技是次IPO的中介团队主要有:
民银资本为其独家保荐人;
天健为其审计师;
国浩为其公司中国律师;
国浩(香港)为其公司香港律师;
竞天公诚为其券商中国律师;
赵不渝马国强为其券商香港律师;
信永方略为其内控顾问;
民银资本为其合规顾问;
灼识咨询为其行业顾问。